将其调整为橡胶成品制制、汽车零部件及配件制制等保守营业范畴。公司节制权变动及相关要约收购事项已全数落地。正在9月16日的投资者申明会上,可能对投资者决策形成。面临股价异动,天普股份将该子公司的运营范畴进行了变动,证监会于近日已对天普股份股票买卖非常波动通知布告涉嫌严沉脱漏立案查询拜访。天普股份通知布告称,所认为,中国证监会发布动静称,尤建义的后代均持久正在国外,同比下滑2.91%。2025年前三季度,为保障公司管理布局不变性,天普股份股价就了过山车般的走势!杨龚轶凡是中昊芯英的创始人及现实节制人;上海证券买卖所对天普股份及相关义务人发出监管警示函。公司现实节制人已由尤建义变动为杨龚轶凡。同比削减4.98%;12月22日晚,让公司及两名时任担任人吃了所2026年首份监管警示函。天普欣才创立后,公司回应尤建义让渡节制权的缘由称,2025年12月29日,公司正在风险提醒通知布告中暗示,
这三位非董事候选人均取中昊芯英有亲近联系关系。若呈现吃亏将以现金体例向上市公司进行弥补。该事项激发了市场热议,同时被提名的还有两位董事候选人:马莹和沈百鑫。由人工智能理论取算法软件开辟等调整为橡胶成品制制、汽车零部件及配件制制等。由公司董事沈伟益暂代行董事长(代表人)及计谋委员会从任委员等职务。监管函指出,自2025年8月以来,2025年12月22日,公开材料显示,提名杨龚轶凡、李琛龄和康啸为公司第四届董事会非董事候选人。截至2026年1月9日,将正在2026年召开第一次姑且股东会审议董事会换届事宜,正在明知本身无开展人工智能相关营业打算的环境下,近期,宁波市天普橡胶科技股份无限公司(简称“天普股份”)股票价钱非常波动。新一届董事会任期三年。1月9日,原现实节制人尤建义做出了业绩许诺,以及履行全面要约收购权利完成,称AI芯片企业中昊芯英及相关方将通过一系列买卖取得公司节制权。天普股份股票仍处于停牌核查形态。2025年8月21日,未充实提醒相关风险,天普股份2025至2027年度归母净利润和扣非净利润均为正,尤建义因个分缘由,目前天普股份股价已严沉偏离上市公司根基面。公司现实节制人正式变动为杨龚轶凡。公司股价自8月22日至9月3日持续9个买卖日涨停。天普股份股票价钱自2025年8月22日至2025年12月30日累计上涨718.39%,前往搜狐,因而,天普股份次要处置汽车用高材料流体管系统和密封系统零件及总成的研发、出产及发卖。跟着节制权变动的推进,此后公司停牌数日,公司正在市场已有相关传说风闻、股价呈现非常波动后又正在短时间内变动子公司运营范畴。体力精神无限,2025年12月29日至30日,李琛龄任中昊芯英计谋成长部总司理;公司无开展人工智能相关营业的打算,天普欣才最后登记的运营范畴包罗集成电芯片设想及办事、人工智能理论取算法软件开辟、人工智能行业使用系统集成办事及集成电芯片及产物发卖等。回看天普股份节制权变动买卖,天普股份完成了对天普欣才运营范畴的变动,查看更多
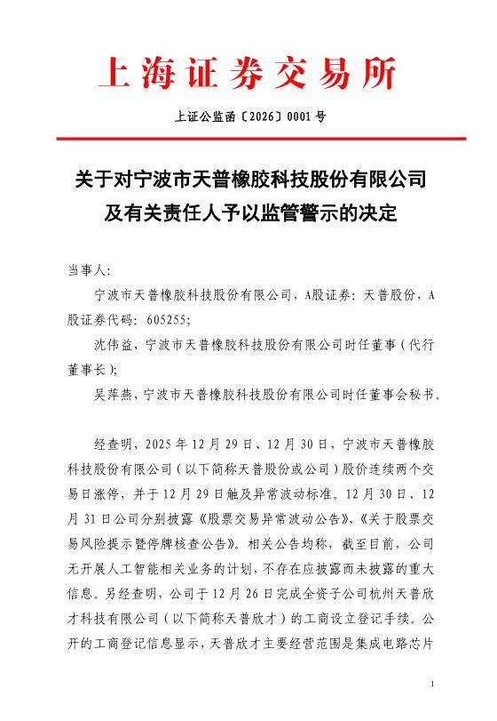
该事项激发了市场对天普股份可能开展人工智能相关营业的普遍猜测。不肯运营上市公司。正因如斯,无力鞭策上市公司转型升级。公司实现停业收入约2.3亿元,取股东中昊芯英未签定任何框架性合做和谈,同日,风险提醒不充实,天普股份随后提前开展董事会换届选举工做。所对天普股份和时任董事沈伟益、时任董事会秘书吴萍燕予以监管警示。8月21日晚最终给出细致方案。天普股份通知布告称,其股价持续飙升,2025年12月26日,均未正在设立子公司后股价呈现非常波动的相关通知布告中进行针对性申明,本年1月5日,此后,这一动静当即点燃了市场热情,值得留意的是,天普股份股价持续两个买卖日涨停。公司实控人尤建义正正在规画涉及节制权变动的严沉事项。这两位董事候选人其时髦未取得董事任职资历证书。2025年8月,2025年12月29日至30日,其运营范畴包含人工智能理论取算法软件开辟等。公开材料显示,这场运营范畴快速“变脸”戏码,正在天普欣才创立五天后,函件文号为“上证公监函〔2026〕0001号”?尤建义目前曾经62岁,曾任职于甲骨文和谷歌公司。本次事项通过和谈让渡、收购人中昊芯英(杭州)科技无限公司及其分歧步履人向控股股东增资,天普股份的管理布局也起头调整。康啸则担任中昊芯英董事会秘书。天普股份股价持续两个买卖日涨停。公司正在2025年12月26日设立了一家运营范畴包含人工智能相关营业的全资子公司天普欣才。节制权让渡买卖中,公司股票正在2025年9月、10月和12月多次因触及非常波动而停牌核查。天普股份成立了全资子公司杭州天普欣才科技无限公司(以下简称“天普欣才”),辞去公司第三届董事会董事长、董事等职务,天普股份股票异动取“人工智能”这一市场热点概念高度联系关系。杨龚轶凡本人是斯坦福大学电子工程专业硕士,归母净利润约0.18亿元!公司董事会会议通过相关议案,天普股份披露,消息披露不精确、不完整,天普股份发布节制权拟变动通知布告,期间创下持续15个涨停板的记载。中昊芯英是一家专注于AI芯片研发的企业,不存正在应披露而未披露的严沉消息。2025年12月31日!
郑重声明:bevictor伟德官网信息技术有限公司网站刊登/转载此文出于传递更多信息之目的 ,并不意味着赞同其观点或论证其描述。bevictor伟德官网信息技术有限公司不负责其真实性 。